matkapuhelinmuseo.com
Vuosi 1986: Maailman ensimmäinen NMT -järjestelmän käsipuhelin Mobira Cityman 450 (=CD60N, GAP)
Puhelin suunniteltiin Salossa vuosina 1982-1985.
Suunnittelijat:
|
Projektin nimi oli GAP, "Gallian Auto Phone" (tai "Gallian automaattipuhelin" tai "Gallian autopuhelin"). Nimi tuli siitä, että alun perin oli tarkoitus tehdä puhelimesta myös Ranskaan oma versio. Puhelimelle saatiin tyyppihyväksyntä 7.3.1986. Posti- ja telelaitos arvioi puhelimesta tulevan aivan liian suosittu ja ennakoi NMT-verkkonsa tukkeutuvan. Tästä syystä aluksi Suomessa annettiin myyntilupa vain sadalle puhelimelle. Myöhemmin puhelinta sai myydä rajoituksetta, kun NMT-900 verkko oli avattu ja NMT-450 -järjestelmää oli paranneltu. Heti aluksi puhelinta myytiin myös Malesiaan ja Islantiin ja myöhemmin Thaimaahan. Puhelimesta tehtiin useita versioita muihin matkapuhelinjärjestelmiin, kuten esimerkiksi Englantiin TACS-versio ja Pohjoismaihin NMT-900-versio.
Mobira Cityman 450 -puhelinta on jälkeenpäin arvosteltu isoksi ja painavaksi. Kuitenkin on huomattava, että se oli tuolloin maailman pienin ja kevyin NMT-puhelin. Toiseksi pienin kannettava puhelin oli Mobira Talkman 450. Se oli yli neljä kiloa painavampi kuin Cityman 450, jonka paino oli vain 780 grammaa. Historiallisesta näkökulmasta katsottuna Cityman 450 oli kuin alkuräjähdys matkapuhelinteollisuuden ennennäkemättömän voimakkaalle kasvulle. Lopputuloksena oli maailman suurin ja maineikkain matkapuhelinyritys, Nokia matkapuhelimet Oy eli Nokia Mobile Phones.
NMT-900 -verkon kattavuus oli alkuaikoina aika huono. Vastaavasti NMT-450 -järjestelmän peittoalue uloittui lähes koko Suomeen ja jopa sellaisille alueille, joitte NMT-900 ei tulisi koskaan ulottumaan. Sen vuoksi NMT-450 -järjestelmän Mobira Cityman 450 -puhelinta myytiin vielä monta vuotta ilmestymisensä jälkeen. Siitä tehtiin myös päivitetty versio, johon tuli pieniä muutoksia etulevyyn ja prosessorilevyyn ja ohjelmistoon. Seuraavassa kuvassa on mainos Sähköviesti-lehdestä vuodelta 1992. Sen mukaan Mobira Cityman 450 -puhelimen hinta vuonna 1992 oli 7450 markkaa. Mainoksen alaosasta selviää mahdolliset puhelimen myyntipisteet, eli puhelinta näyttää olleen saatavilla kaikkialla Suomessa.
Myöhemmin Mobira Cityman 450 -kännyköitä myytiin myös Mobiran henkilökunnalle. Keväällä 1992 Nokian sisäisessä tiedotuslehdessä oli seuraava ilmoitus: "NMP tarjoaa henkilökunnan hankittavaksi Cityman 190 -ja Cityman 450 -Kännyköitä poikkeukselliseen keväthintaan! Tarjous on voimassa 1.- 25.4.1992 välisenä aikana. Kännykät toimittaa Salossa SKR Koskisen Kulma". Cityman 450 puhelimen henkilökuntahinta oli 5900 markkaa. Cityman 450 -puhelimen mainoslause oli: "Ensimmäinen koko kansan kännykkä".
Mobira Cityman 450 oli tuotannossa vuodesta 1986 vuoteen 1993 saakka. Se on matkapuhelinteollisuuden historiassa poikkeuksellisen pitkä aika.
Cityman 450 -tekniikkaa
Tuotantomenetelmät
Cityman 450 sisälsi normaalia piirilevytekniikkaa mutta myös paksukalvotekniikkaa. Paksukalvotekniikan avulla voitiin saada merkittävää tilansäästöä.
Paksukalvotekniikka
Paksukomponentti valmistetaan monivaiheisen prosessin kautta alumiinioksidisubstraatille. Substraatti koostuu siis pääasiassa alumiinioksidista (Al2O3). Nimitys "paksukalvotekniikka" viittaa prosessiin, jossa kerrostetaan ja poltetaan useita johtavia ja eristäviä materiaaleja keramiikan pinnalle, mikä mahdollistaa erilaisten elektronisten komponenttien integroinnin.
Valmistuksessa käytetään silkkipainatusta, jolloin tahnoina käytetään johtavia ja eristäviä tahnoja. Näillä muodostetaan johtimia, eristekerroksia ja vastuksia substraatin pinnalle. Nämä tahnat koostuvat hienoksi jauhetuista metallihiukkasista (esim. hopea) ja eristysmateriaaleista (esim. lasisulatteet). Silkkipainatusprosessin avulla saadaan hyvin tarkat johtimien ja eristyskerrosten kuviot.
Lopuksi suoritetaan kuivausprosessi liuottimien poistamiseksi tahnasta. Sitten paksukalvokomponentti poltetaan korkeassa lämpötilassa uunissa, joka sintraa materiaalit sulattaen ne kiinni alumiinioksidisubstraattiin. Polttoprosessi on tärkeä haluttujen sähköisten ja mekaanisten ominaisuuksien saavuttamiseksi.
Kun kalvokerrokset ovat valmiit, juotetaan elektroniset komponentit paikoilleen, siis esimerkiksi kondensaattorit, kelat ja puolijohteet. Cityman 450 -kännykän paksukalvokomponentit valmistettiin Salcompin ja Aspocompin tehtailla.
Esimerkkejä Cityman 450 -kännykän paksukalvokomponenteista
Ensimmäisessä kuvassa on paksukalvokomponentti, joka sisältää kännykän pientaajuusosat. Toisessa kuvassa on vastaanottimen tasoilmaisin.
Piirisuunnittelu
Kännykän koko ja paino oli saatava niin pieniksi, että puhelinta voitiin kutsua käsipuhelimeksi eli kännykäksi. Yksi kokoon, painoon ja käyttöaikaan vaikuttava tekijä on virrankulutus, joka vaikuttaa mm. valittavan akun kokoon ja painoon. Kännykän virrankulutus oli siis saatava monta kertaluokkaa pienemmäksi kuin autopuhelimessa. Mallin ottaminen autopuhelimesta ei siis tullut ollenkaan kysymykseen, vaan suunnittelu oli tehtävä modernin piirisuunnittelun keinoin. Tähän oli hyvä mahdollisuus, koska Cityman 450 -kännykän suunnitteluun oli palkattu Suomen parhaat insinöörit.
Seuraavassa esitellään hyvin pieni esimerkki siitä, minkä tyyppisiä keinoja mm. virrankulutuksen pienentämiseksi käytettiin. Akkujännite tässä ensimmäisessä kännykkäsukupolvessa oli 9,6 volttia. Näin suuri jännite tarvittiin, koska vaadittua kahden watin antennitehoa kaikissa lämpötiloissa ei sen ajan parhaimmillakaan transistoreilla olisi voitu saavuttaa pienemmällä jännitteellä.
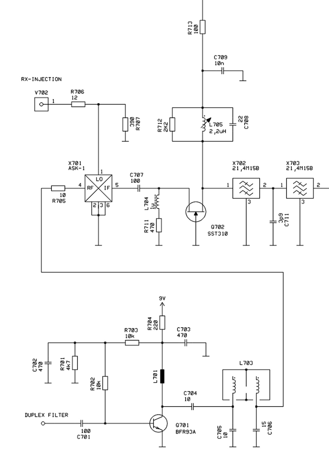
Seuraava kuva esittää vastaanottimen ensimmäisiä asteita dublex-suodattimen jälkeen. Tässä transistoriasteet Q1 ja Q4 ovat tasajännitteen kannalta sarjassa. Transistorilla Q1 on tehty ensimmäinen radiotaajuusvahvistin (LNA) ja transistorilla Q4 ensimmäinen välitaajuusvahvistin. Siis sama virta kulkee näiden molempien läpi, mutta asteet on erotettu radiosignaalien kannalta erillisiksi asteiksi. Tässä ongelmana on se, pystytäänkö erottaminen tekemään niin hyvin, ettei antennisignaalit pääse vuotamaan suodattimien ohi sekoittajalle asti tai toisaalta, että paikallisoskillaattorisignaali ei pääse vuotamaan antenniin. Ongelma pystyttiin ratkaisemaan täydellisesti onnistuneen piirisuunnittelun ja piirilevysuunnittelun keinoin.
Jos käytettäisiin perinteistä sähkönsyöttömenetelmää, eli molemmat edellä mainitut transistoriasteet saisivat oman erillisen sähkönsyötön, olisi näiden asteiden virrankulutus yhteensä noin 30 milliampeeria. Edellä esitetyllä asteiden sarjaan kytkennällä asteiden virrankulutus on vain 15 milliampeeria. Tällä on merkittävä vaikutus puhelimen käyttöaikaan ja akun kokoon ja painoon, ja siten koko kännykän ominaisuuksiin.
Tuohon aikaan ei insinöörityötä tekevillä ollut vielä henkilökohtaisia tietokoneita käytössä. Esimerkiksi piirikaaviot piirrettiin kynällä paperille.
Benfon oli ahkera kopioimaan
Vuonna 1988 Jorma Nieminen perusti Benefon Oy:n. Yritykseen siirtyi Niemisen mukana joukko Mobiran henkilökuntaa, siis lähinnä radioamatöörejä, jotka olivat tietenkin myös tekniikan huippuammattilaisia.
Ensimmäinen Benefonin matkapuhelin syntyi ennätysajassa, eli noin yhdessä vuodessa. Tätä ihmeteltiin tuolloin kovasti. Täysin uuden tuotteen suunnittelussa yksi vuosi on tosi lyhyt aika. Suunnittelijoilla oli tietenkin vankka ammattitaito, eikä uudessa pienessä yrityksessä ehkä ollut vielä mitään turhaa byrokratiaa. Suunnittelijat saattoivat siten ehkä keskittyä pelkästään suunnittelutyöhön. Toinenkin syy nopeuteen näyttää olleen: Kytkentäkaavioiden kopiointi Mobiran puhelimista. Seuraavassa on tästä yksi esimerkki.
Benefon Forten vastaanottimen alkuosa
Edellä oli esitetty Mobira Citym 450 -puhelimen vastaanottimen alkuosan kytkentäkaavio ja seuraavassa kytkentäkaaviossa on sama kohta Benefon Forte -puhelimesta.
Lähde: Benefon Forte Service Manual
Mobiran ja Benefonin kytkentäkaavioista löytyy esimerkiksi seuraavat yhtäläisyydet:
| Mobira | Benefon | |
|---|---|---|
| Ensimmäinen transistori | BRF93A | BRF93A |
| RF-helix-suodatin | Neosid 7.2 E | Neosid 7.2 E |
| Ensimmäinen sekoittaja | ASK-1 | ASK-1 |
| Ensimmäinen välitaajuusaste | JFET | JFET |
| Sarjavastus sekoittajan LO-portissa | 12 ohmia | 12 ohmia |
| Rinnakkaisvastus sekoittajan LO-portissa | 390 ohmia | 390 ohmia |
| Ensimmäisen transistorin tulopuolen kytkentäkondensaattori | 100 pF | 100 pF |
| Ensimmäinen välitaajuus | 21,4 MHz | 21,4 MHz |
Havaitaan siis, että kaikki olennaiset osat Benefon on kopioinut Mobiralta. Kopionti on varmaan yksi selitys sille, miksi Benefonin ensimmäinen tuote valmistui niin nopeasti. Virransäästötekniikka on jätetty kopioimatta, koska Benefon Forte oli autopuhelin, eikä virtaa tarvinnut säästellä.
Tässä tapauksessa kopiointi oli täysin laillista, koska ainakaan näitä asioita ei oltu patentoitu. Myös muut matkapuhelinvalmistajat ympäri maailmaa kopioivat Mobiran kehittämää tekniikkaa. Mobira oli siis edelläkävijä ja suunnannäyttäjä koko matkapuhelinteollisuudelle. Mobirassa patentointi oli alkuvuosina todella vähäistä. Suunnittelijat olisivat halunneet patentoida, mutta yhtiön johto vastusti patentointia, eikä Mobiralla alkuaikoina ollut edes patentti-insinööriä.
Mobira Cityman 450 -puhelimen ominaisuudet:
- Paino: 780 grammaa
- Ulkomitat: 185 × 43 × 79 mm
- 8-numeroinen nestekidenäyttö ja 18 valaistua näppäintä
- 2 + 49 puhelinnumeron muisti, puhelinnumeron pikavalinta
- Lähetysteho: täysi teho 2 W ja pienempi tehotaso 0,2 W
- Akku: 9,6 V, 700 mAh nikkeli-kadmiumakku UL60. Varausaika 5 tuntia kevytlaturilla (PWR60N).
- Käyttöaika: 5,5 tuntia 2 W teholla käyttösuhteella valmiustila 90% ja puhelutila 10%
- Virrankulutus: vastaanottovalmiudessa 70 mA, lähetyksessä 0,2 W lähetysteholla 470 mA ja 2 W lähetysteholla 970 mA
- Autoasennussarja oli saatavissa lisävarusteena
Myöhemmin puhelimeen oli saatavissa 1000 mAh akku, joka oli mitoiltaan sama kuin alkuperäinen akku. Käyttöajat tällä akulla olivat:
- Valmiusaika: 13 tuntia
- Puheluaika: 50 minuuttia
- puhelu/valmiusaika suhteella 1/9: 8 tuntia
Kommenttisivu
Tietosuojakäytäntö